Pago con token
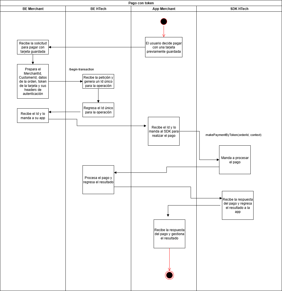
A continuación se describe el proceso para realizar un pago usando el token de la tarjeta del usuario, en donde pueden intervenir las siguientes entidades:
- BE Merchant: Servidor del Comercio
- BE HTech: Servidor de HTech
- App Merchant: Aplicación del Comercio
- SDK HTech: Paquetería de HTech para la integración de nuestra carta de pago (HTechPay)
Proceso
- La App Merchant recibe por parte del usuario la instrucción de pagar con una tarjeta guardada.
- El BE Merchant prepara la información necesaria para solicitar al BE HTech un nuevo Id para la operación de pago con token, incluyendo sus headers de autenticación.
- El BE HTech procesa la solicitud y si esta es correcta, regresa el Id único para esta operación al BE Merchant.
- El BE Merchant puede compartir el Id al App Merchant para iniciar el proceso con el SDK HTech.
- El SDK HTech procesa la petición e inicia la gestión el pago.
- El SDK HTech procesa la solicitud con BE HTech.
- El SDK HTech manda el resultado del proceso a la App Merchant.
Endpoints relacionados
- Begin-transaction-with-token: Nueva transacción con token
Updated 28 days ago
