Alta de nueva tarjeta
A continuación se describe el proceso de alta de nueva tarjeta para un usuario existente, en donde pueden intervenir las siguientes entidades:
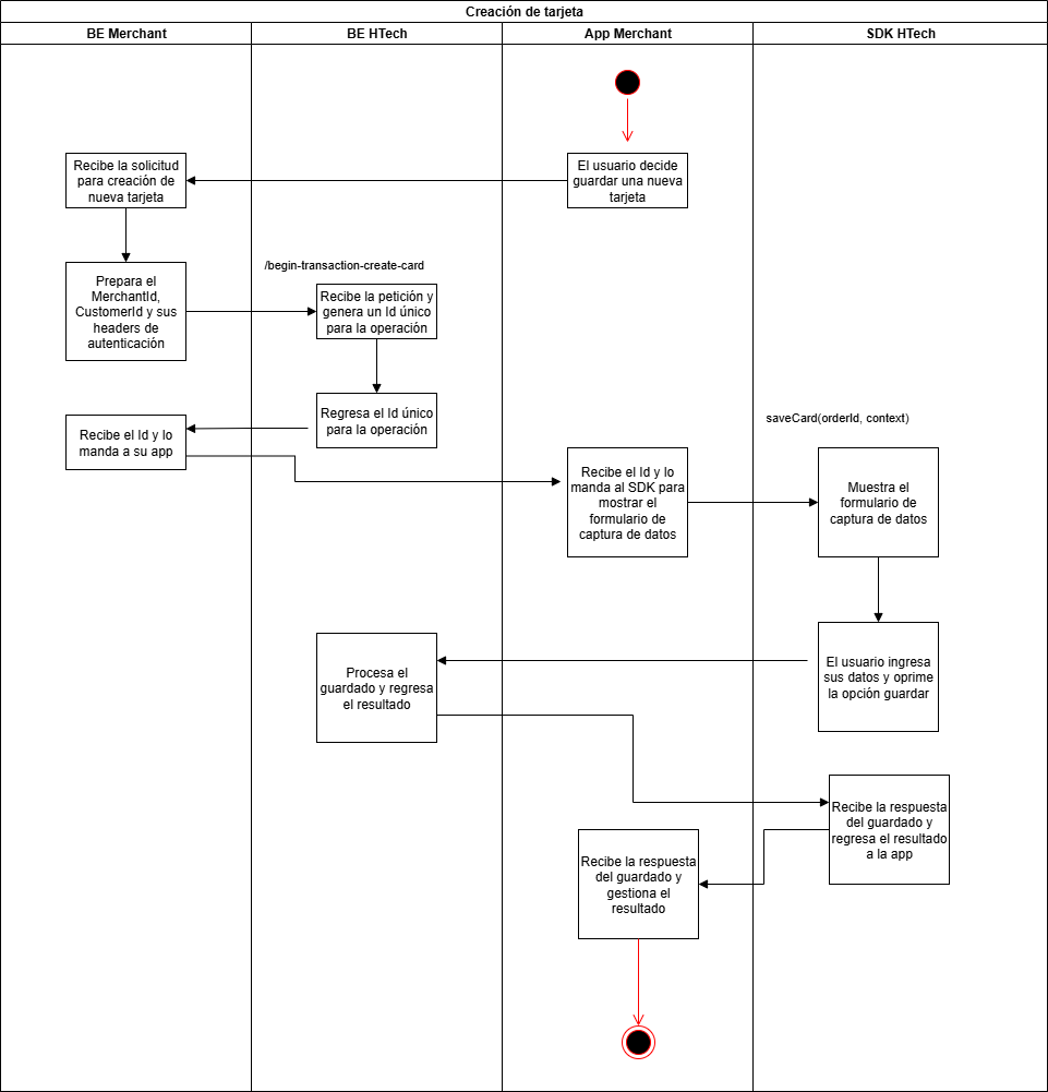
- BE Merchant: Servidor del Comercio
- BE HTech: Servidor de HTech
- App Merchant: Aplicación del Comercio
- SDK HTech: Paquetería de HTech para la integración de nuestra carta de pago (HTechPay)
Proceso
- La App Merchant recibe la solicitud por parte del usuario para guardar una nueva tarjeta.
- El BE Merchant recibe la solicitud para creación de nueva tarjeta.
- El BE Merchant prepara la información necesaria para solicitar al BE HTech un nuevo Id para la operación de alta de nueva tarjeta, incluyendo sus headers de autenticación.
- El BE HTech procesa la solicitud y si esta es correcta, regresa el Id único para esta operación al BE Merchant.
- El BE Merchant puede compartir el Id al App Merchant para iniciar el proceso con el SDK HTech.
- El SDK HTech procesa la petición y muestra el formulario de captura de datos de la nueva tarjeta a dar de alta.
- El SDK HTech procesa la solicitud con BE Merchant.
- El SDK HTech manda el resultado del proceso a la App Merchant.
Endpoints relacionados
- Begin-transaction-create-card: Nueva tarjeta
Updated 3 months ago
